cell:靶向ARID1A如何点燃癌症免疫治疗的火种

2024-09-24 16:25:30



癌症征途,披荆斩棘。从传统的手术、放化疗,到近年来的新宠免疫疗法,科学家们一直在寻找新的突破口。其中,免疫检查点抑制剂(ICIs)通过激活机体自身的免疫系统来攻击癌细胞,取得了令人瞩目的成果。然而,尽管这种方法在一些患者身上表现出色,但在不大多数癌症类型中,超过50%的患者却未能响应这种治疗。因此,科学家们面临着一个关键挑战:如何提高免疫疗法的疗效,让更多患者受益。癌症治疗领域的一项新发现表明,特定的基因突变——ARID1A的缺失,可能会激活免疫系统,从而更有效地对抗肿瘤。这项研究为我们提供了一种新的策略,即使用SWI/SNF抑制剂,将原本对免疫治疗无响应的肿瘤转化为有响应的肿瘤,为癌症治疗开辟了新的道路(图1)。


1 ARID1A缺失增强小鼠抗肿瘤免疫

  

01  

突变的ARID1A:免疫疗法的新希望


一项由Maxwell等人进行的研究发现,一种名为ARID1A的基因突变,能够通过触发特定的免疫反应,增强抗肿瘤免疫力。这一发现不仅为我们理解癌症与免疫系统的复杂关系提供了新的线索,也为开发新的癌症治疗策略带来了希望。

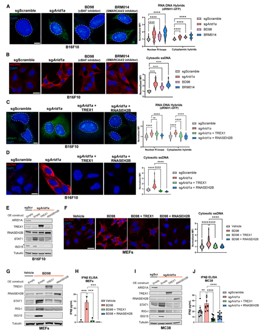
ARID1A是SWI/SNF复合体的一部分,是影响基因表达和DNA修复的关键蛋白。在多种癌症中,ARID1A的突变非常常见,尤其是在卵巢癌和子宫内膜癌中。这些突变通常会导致蛋白的稳定性丧失和降解。然而,Maxwell等人的研究表明,ARID1A的缺失或突变,竟然能够通过激活一种名为cGAS-STING的信号通路,增强机体的抗肿瘤免疫反应。简而言之,ARID1A的缺失导致肿瘤细胞产生更多的单一链DNA(ssDNA),这些DNA被细胞质中的cGAS蛋白识别,进而激活STING通路,产生I型干扰素(IFN),从而吸引免疫细胞,尤其是CD8+ T细胞,来攻击肿瘤细胞(图2)。

2 ARID1A缺失如何促进抗肿瘤免疫

  

02  

 ARID1A-IFN签名:预测免疫疗法反应的新标志

研究人员进一步发现,ARID1A缺失的肿瘤中,CD8+ T细胞的数量和活性都有所增加,这些细胞表现出更加成熟和有效的抗肿瘤特性(图3)。ARID1A缺失的肿瘤细胞会表现出一种特定的基因表达模式,他们称之为“ARID1A-IFN签名”。这种签名与肿瘤中的免疫反应强度和患者的预后密切相关。更重要的是,这种签名可以作为预测免疫检查点抑制剂疗效的潜在生物标志物。
3 ARID1A-IFN签名与免疫细胞的关系

  

03  

 ARID1A缺失与R环的神秘联系

那么,ARID1A是如何激活抗肿瘤免疫的呢?研究揭示了其中的关键机制:R环。R环是DNA和RNA的混合体,通常在细胞核中形成并参与基因表达调控。在ARID1A缺失的肿瘤细胞中,R环的形成增加,导致细胞质中出现更多的单链DNA。这些单链DNA被肿瘤细胞的免疫系统感知,从而触发了一连串的免疫反应。
4 ARID1A缺失或cBAF抑制诱导r -环衍生的胞质DNA驱动ARID1A IFN信号

  

04  

 STING通路:免疫反应的加速器

当细胞质中的DNA被感知后,一个名为STING的蛋白质通路被激活。STING通路是细胞固有免疫系统的一部分,它能够识别细胞质中的DNA并启动免疫反应。在这项研究中,科学家们发现STING通路的激活是ARID1A缺失诱导抗肿瘤免疫的关键环节。通过激活STING通路,肿瘤细胞能够产生一类名为I型干扰素的分子,这些分子进一步增强了免疫系统对肿瘤的攻击能力。
5 ARID1A缺失诱导的ISG诱导和抗肿瘤免疫依赖于cGAS-STING胞质DNA传感通路

  

05  

SWI/SNF抑制剂:未来的治疗策略

更令人兴奋的是,研究人员还发现,通过使用特定的药物——SWI/SNF抑制剂,可以模拟ARID1A突变的效果,从而可能使得原本对免疫治疗无响应的肿瘤变得有响应。SWI/SNF抑制剂是一类针对SWI/SNF复合体的药物,这个复合体在细胞的染色体重塑和基因表达调控中起着关键作用。在ARID1A突变的肿瘤细胞中,SWI/SNF复合体的功能受到影响,导致R环的积累,进而激活了cGAS-STING通路,触发了I型干扰素的产生。这一过程对于增强抗肿瘤免疫反应至关重要。通过使用SWI/SNF抑制剂,研究人员可以在不依赖于ARID1A基因突变的情况下,人工地增加肿瘤细胞中R环的数量,从而激活相同的免疫反应通路。这种策略的潜在效果已经在实验室的细胞培养和小鼠模型中得到了验证。这些研究表明,SWI/SNF抑制剂不仅能够增强肿瘤细胞对免疫治疗的敏感性,还能够提高免疫细胞对肿瘤的攻击能力。这就像是给免疫系统加装了一个涡轮增压器,让它在对抗癌症时更加强大。

  

 06  

结语


本项研究为我们提供了一个新的视角来看待癌症治疗,特别是对于那些对传统免疫治疗无响应的患者。通过了解ARID1A突变如何激活免疫系统,以及如何利用SWI/SNF抑制剂来模拟这种效果,我们可能找到了一种新的方法来增强癌症治疗的效果。这不仅为患者带来了新的希望,也为未来的癌症研究指明了方向。随着更多研究的深入,我们有理由相信,癌症治疗的未来将更加光明。


Ref.

[1] Maxwell MB, Hom-Tedla MS, Yi J, Li S, Rivera SA, Yu J, Burns MJ, McRae HM, Stevenson BT, Coakley KE, Ho J, Gastelum KB, Bell JC, Jones AC, Eskander RN, Dykhuizen EC, Shadel GS, Kaech SM, Hargreaves DC. ARID1A suppresses R-loop-mediated STING-type I interferon pathway activation of anti-tumor immunity. Cell. 2024 Jun 20;187(13):3390-3408.e19. doi: 10.1016/j.cell.2024.04.025.
[2] Vokshi BH, Toska E. Mutant ARID1A: igniting cancer immunotherapy. Trends Immunol. 2024 Aug;45(8):565-567. doi: 10.1016/j.it.2024.07.003.
[3] Bolomsky A, Ceribelli M, Scheich S, Rinaldi K, Huang DW, Chakraborty P, Pham L, Wright GW, Hsiao T, Morris V, Choi J, Phelan JD, Holewinski RJ, Andresson T, Wisniewski J, Riley D, Pittaluga S, Hill E, Thomas CJ, Muppidi J, Young RM. IRF4 requires ARID1A to establish plasma cell identity in multiple myeloma. Cancer Cell. 2024 Jul 8;42(7):1185-1201.e14. doi: 10.1016/j.ccell.2024.05.026.
[4] Miao D, Margolis CA, Gao W, Voss MH, Li W, Martini DJ, Norton C, Bossé D, Wankowicz SM, Cullen D, Horak C, Wind-Rotolo M, Tracy A, Giannakis M, Hodi FS, Drake CG, Ball MW, Allaf ME, Snyder A, Hellmann MD, Ho T, Motzer RJ, Signoretti S, Kaelin WG Jr, Choueiri TK, Van Allen EM. Genomic correlates of response to immune checkpoint therapies in clear cell renal cell carcinoma. Science. 2018 Feb 16;359(6377):801-806. doi: 10.1126/science.aan5951.